GO
关于我们
学会简介
理事会
组织架构
学会章程
代表大会
年度报告
新闻中心
学会动态
通知公告
业界动态
法律法规
学术活动
会议通知
信息报道
科研课题
通知公告
科研报道
课题项目
会员之家
会员须知
学会会员
管理制度
表彰奖励
通知公告
信息报道
管理制度
人才选举
党群建设
通知公告
信息报道
主页
>
科研课题
>
通知公告
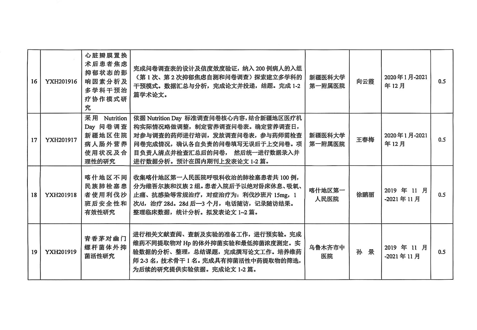
关于2019年新疆药学会科研基金评审结果的公示
时间:2025-09-17
通知公告
科研报道
课题项目